中国未来十年金融战略 构建开放与国际化的资本市场
新闻来源:金融论坛 发布时间:2015年06月15日 我要分享
作者|吴晓求
从1990年沪深两个交易所相继运行以来,中国资本市场走过了24年的历程。经过24年的改革与发展,中国资本市场在规模、结构、功能、制度规范、法律建设和对经济社会的影响力等诸多方面发生了根本性变化,取得了令人瞩目的成就。
但是,按照中国建设国际金融中心的战略目标,中国资本市场还有相当大的差距,这种差距不但表现在市场规模结构、制度规则体系、信息披露和透明度等基础环节,还更明显地表现在开放和国际化程度低等方面。虽然中国资本市场从2002年推出了QFII制度,但从总体来看其还是一个相对封闭的市场,对国际资本市场缺乏影响力,与中国的大国地位不匹配,与中国所要构建的大国金融目标不匹配。
中国资本市场未来改革的重点,除了推进证券化金融资源配置机制的市场化改革外,还必须顺势而为地推进资本市场的对外开放,提高其在国际资本市场的地位和影响力,提升国际化程度,努力构建与中国大国经济地位相匹配的国际金融中心。开放与国际化是中国资本市场的大趋势,也是中国构建大国金融的战略性步骤。
一.中国的大国金融战略: 结构元素分析
中国是个大国,中国经济是大国经济,中国必须构建与大国经济相匹配的大国金融。中国所要构建的大国金融,既要有高效而强大的资源配置能力,又要有良好的风险分散机制,同时必须是开放的、国际化的。中国所要构建的大国金融必须具有以下结构元素:
一是具有发达、透明、开放、流动性好的资本市场。
这样的资本市场具有资源特别是存量资源调整、风险流动和分散、经济增长的财富成长模式和分享机制等三大功能。中国资本市场国际金融中心地位是中国大国金融形成的基石。
二是具有市场化创新能力和满足客户多样化金融需求的金融中介。
这样的金融中介显然具有四种功能:提供流动性;过滤风险;创造产品并通过市场机制发现价格;基于金融市场产品的风险组合或资产增值服务。在中国,商业银行在金融中介服务中居主导地位,着眼于财富管理的金融中介则起着愈来愈重要的作用。
三是发达的货币市场。
如果说发达的资本市场主要承担财富管理的职能,是大国金融心脏的话,那么通畅的货币市场则主要负责流动性管理,它与商业银行一起形成大国金融的血液循环系统。
四是人民币的国际化。
中国大国金融中的人民币国际化不仅包含人民币的可自由交易,还包括人民币成为国际重要储备性货币的内容。
在大国金融的四大结构性元素中,资本市场处在核心的、基础的地位,或者说发达的、开放的、具有国际金融中心地位的资本市场是中国大国金融的核心元素。从这个意义上说,中国所要构建的大国金融是一种市场主导型的现代金融结构。
二.中国资本市场的战略目标: 国际金融中心
作为大国金融基石的中国资本市场,其未来发展的战略目标一定是国际金融中心。中国所谋求的国际金融中心不是或不主要是货币清算中心,甚至也不是全球货币的定价中心、交易中心,而是全球财富管理中心,人民币计价资产的交易中心。
随着全球经济格局的变化和调整,国际金融中心的格局实际上正在发生重大变化。国际金融中心漂移的轨迹也是全球经济格局的变动轨迹。有种种迹象表明,全球新的国际金融中心正在向中国(上海)漂移。纵观全球经济发展的脉络和金融中心演进的路径, 历史上曾经出现过五大金融中心。从威尼斯商人到阿姆斯特丹郁金香,从伦敦的工业霸主到纽约的华尔街奇迹,金融中心用几个世纪的时间,在欧洲画了一道绚丽的弧线后,漂移到北美洲上空后落地生根、开花结果。
20世纪中后期,全球新的金融中心似乎显示了向东京漂移的愿望, 然而新的金融中心并没有足够的时间去欣赏东京的美景和富士山的壮丽,而是向着具有灿烂文明和具有巨大发展潜力的中国漂来。中国新的国际金融中心的形成可能是21世纪全球金融变革的伟大事件。它是中国金融崛起继而也是中国经济崛起的重要标志,是中国这样一个大国经济持续稳定增长的重要保障。中国成为全球新的国际金融中心,成为全球金融新的增长极,已经势在必然。
2009年4月,国务院作出了“到2020年要把上海建设成与我国经济实力以及人民币国际地位相适应的国际金融中心”的决定。这一目标的确定是恰当的,是顺应历史大趋势的。在这一目标的基础上,笔者曾对中国资本市场的发展战略目标作过如下简要归纳:到2020 年,将以上海—深圳资本市场为轴心的中国金融市场, 建设成为全球最具影响力的金融市场增长极,并将上海建设成为全球新的国际金融中心,基本实现中国金融体系的现代化、市场化和国际化(吴晓求,2014)。这样的国际金融中心将具有以下特征:
第一,中国资本市场将是全球最重要、规模最大、流动性最好的财富管理中心之一。上市公司总数将在3 800家左右, 其中,主板市场上市公司1 800家左右,国际板、中小板、创业板2 000 家左右。股票市场市值达到80万亿元人民币,经济证券化率90%左右,接近或基本达到发达市场经济国家这一指标。中国资本市场的资产成为全球投资者必须配置的核心资产。
第二,中国资本市场将形成股票市场、债券市场、金融衍生品市场相互协调、共同发展的结构系列。其中, 股票市场结构系列更趋合理,债券市场规模将不断扩大。
第三,中国资本市场将形成涵盖主板市场、中小板市场、创业板市场、国际板市场、场外交易市场(包括新三板) 在内的多层次股票市场(权益类市场)结构系列。股票市场的透明度日益提高,流动性充分, 具备了财富储备的功能。B股通过必要的改革和转板,将退出历史舞台。
第四,投资者队伍进一步发展, 类型趋于多样,功能日渐多元, 规模不断扩大。投资者中机构投资者、国际投资者所占的市场份额将进一步上升。据Wind资讯统计,到2014年三季度末,中国机构投资者(含一般法人)持股市值约占同期A股流通市值的57.7%,以QFII、RQFII和沪港通为代表的外国(境外)投资者到2014年年末仍不超过1%;到2020年,机构投资者(含一般法人)持股比例应在75%左右,机构投资者将在市场交易中起着明显的主导作用。在机构投资者中,由于风险与收益之间约束机制的不同,私募基金的作用将日渐凸显且超越公募基金在市场上的影响力。与此同时,国外(境外)机构投资者比例会有明显提升。
第五,市场功能进一步改善,将从关注增量融资(IPO和增发)过渡到关注存量资源配置(并购重组),市场更具持续性和成长空间。市场波动将表现出与经济周期、政策趋势和国际市场波动大体相协调的状态。这种波动特征表明,中国资本市场将进入相对成熟阶段。
三.国际金融中心的形成: 中国的现实和他国的经验
(一)中国资本市场发展的现实与国际金融中心的战略目标存在巨大差距
经过24年的发展,中国资本市场虽然已是具有2600多家上市公司,到2015年3月底总市值超过47万亿元人民币,主板、中小板、创业板并存的全球第二大市值市场。但无论在资源配置的市场化程度、信息披露和透明度、市场投资功能和法制建设等方面,还是在开放与国际化方面都与国际金融中心的要求存在巨大差异。
仅就国际化水平看,差距十分明显。衡量一国资本市场的开放程度和国际化水平,除了金融机构的国际竞争力和法制环境外,主要看两项指标:一是国际(境外)投资者的投资规模及比例;二是外国(境外)上市公司的数量及市值占比。
就国际(境外)投资者的投资规模及占比看,中国资本市场的国际化水平是很低的。从2002年中国推出QFII制度以来,到2014年11月末,QFII总的批准额度是662.48亿美元,截至2014年3季度末,QFII持股市值1 059亿元人民币,约占同期A股流通市值的0.43%,即使考虑2014年11月17日推出的沪港通和RQFII,到2014年年末国际(境外)投资者投资规模占A股流通市场亦不会超过1%。
由于受到中国法律的限制和人民币资本项下并未完全开放的约束,迄今为止外国(境外)公司还不能到中国A股上市。从国际投资者占比和外国(境外)公司还不能到中国A股上市看,中国资本市场还是一个相当封闭的市场。
(二)国际金融中心的形成:他国的经验
国际金融中心的形成除了必须消除外汇管制外,还必须有源源不断的、规模越来越大的国际资本的流入,这种流入不是短期的国际套利资本,而必须是趋势性的、长期流入的国际资本。这个经验或结论在纽约成为国际金融中心的过程中得到了充分的验证。
19世纪中叶前后,作为当时新兴国家的美国,已经成为国际资本投资的乐园,吸纳了欧洲对外投资的大部分。从表1可以看到,在19世纪国际资本源源不断地流入美国。尽管在某一时期,国际资本流入美国出现了一定程度的波动,但仍然可看到,外国资本净流入占美国资本增量比重呈现上升的趋势。有数据显示,1790~1900年,外国资本输入占美国国内资本净值的比率接近5%,然而其中1870~1900年所流入的外国资本占1790~1900年的80%左右,这充分说明了19世纪后期流入美国的国际资本的速度明显加快(恩格尔曼等,2008)。
资本是具有趋利性的。缺乏有效的投资渠道,或者说缺乏保值升值的渠道,是不可能吸引国际资本流入的。外国资本蜂拥流入美国,与其资本市场的快速发展是分不开的。从表2可以看到,作为资本市场重要组成部分的债券市场和股票市场,为外国资本提供了多元化的投资渠道,尤其是直接投资和铁路债券。从表2中数据可以看到,1843~1914年直接投资和铁路债券的增加更为迅速,从1843年的0分别增加至12.1亿美元和39.34亿美元。
国外资本的不断流入,促进了美国资本市场的快速发展。从表3可以看到,无论从上市公司数量还是从发行的股票数量看,纽约证券交易所的规模和增长速度均远远超过同时期的伦敦证券交易所,从而奠定了20世纪纽约国际金融中心的地位。
综上可以看到这样一个循环系统:19世纪中叶至20世纪初,伴随着工业大革命,作为后起之秀的美国经济快速发展,而经济快速发展促进了美国资本市场的跨越式发展,美国资本市场的跨越式发展又为海外资本提供了保值增值和财务管理的渠道,从而吸引了大量的海外资本流入美国。海外资本投资股票、债券,无论是从规模还是比重看,都呈现出快速增加和上升的趋势,海外资本的流入进一步促进了美国经济的快速发展,资本流动和经济增长进入了良性循环。在这个良性循环系统中,美国资本市场的快速发展和海外资本的流入是极为重要的一环。
四.中国资本市场改革的重点: 以注册制为重点的市场化改革
(一)必须加快推进资本市场的市场化改革
推进资本市场市场化改革的目的,是要让市场在发行上市、并购重组和退市机制等证券化金融资源配置过程中发挥决定性作用,让市场有序合理地引导证券化金融资源的流动和配置,不断提升资源配置效率,让资本市场上的金融资产的成长性具有内生性,推动市场透明度的提升,为中国资本市场的国际化和国际金融中心的形成奠定价值基础。具体地说,中国资本市场改革的重点在以下几个方面:
一是股票发行制度的改革。
从核准制到注册制是中国股票发行制度改革的基本方向。注册制改革是中国资本市场改革的重中之重。注册制改革的目的是形成权责对称的机制,加大市场对发行人的硬约束。注册制改革有利于提高市场透明度。
二是并购重组规则的调整。
现行并购重组规则遵循的是核准制条件下的审核程序,复杂而冗长,责权不清晰。要按照注册制的改革思路调整现行并购重组的规则和程序,要从过去的实质性审查过渡到简化程序、明确标准、强化责任、事后监管的并购重组规则上来。要突出并购重组对资本市场价值和上市公司竞争力提升的作用,要提高并购重组的有效性。
三是制定清晰、可操作的退市标准并严格执行。
严格而有效的退市机制是市场具有投资价值的重要保障,也是市场保持足够吸引力、抑制疯狂投机的重要机制。
四是必须推动债券市场的发展和改革。
一个只有发达股票市场而没有相应债券市场的资本市场是难以成为财富管理中心的,也不可能形成真正意义上的国际金融中心。从中国的现状看,债券市场是个短板,严重阻碍了资本市场的国际化,成为制约中国资本市场成为国际金融中心的重要约束力量。
在抑制债务风险和完善信用评级的前提下,要逐步扩大债券发行规模,改革债券发行审批体制,明确债券发行审批和监管的单一主体,统一债券交易市场,打破部门分割,消除银行间市场和公开市场的壁垒,形成统一的开放的债券市场,使其真正成为市场化的社会财富管理机制。
(二)修改包括《证券法》在内的法律、法规
基于市场化改革和国际化的战略目标,必须对包括《证券法》在内的与资本市场有关的法律、法规进行相应调整和修改,必须改革与资本市场投资资金来源相关联的资金管理规则和政策。
与资本市场相关联的一切法律、法规的制订或调整,都必须以市场配置资源为基本出发点,以提高市场透明度和保护投资者合法权益为基本准则。为此,要修改《证券法》中关于股票发行和相关法规关于再融资(二次发行)审批或核准的内容、机制,为注册制的改革提供法律基础。
要调整《证券法》中有关上市公司选择的标准,要把成长性而不仅仅是盈利性作为选择上市公司的重要标准,以提升市场投资价值。
在相关法律中,应尽快建立或完善集团诉讼制度,完善投资者民事赔偿(救济)机制,切实保护投资者利益。法制的完善和对投资者利益的保护,是中国资本市场国际化的重要内容。
(三)调整资本市场资金投资的政策约束,倡导社会形态的资金按一定比例进入市场
由于认识上的误读和政策设计上的偏差,中国资本市场内在的供求平衡机制并没有有效地建立起来。在中国资本市场上,供给源源不断,需求或资本市场的投资资金来源则相当单一,主要是个人收入盈余和储蓄资金,非个人以外的资金很少进入或政策上根本就不允许进入资本市场进行投资,国有企业或事业单位的盈余是不允许进入资本市场投资的,地方政府管理的社保资金也不允许进入资本市场进行投资,企业年金也基本不进入资本市场投资,即使像大学里的校友基金会这样的纯社会形态的资金也不鼓励进入资本市场投资。中国资本市场供求关系长期处在失衡状态。
这种内在的长期的失衡状态必然带来“牛短熊长”的格局,投机盛行、暴涨暴跌就是一种必然现象。我们必须调整现行的资本市场投资资金政策,要允许甚至鼓励一些社会形态资金进入资本市场投资。各种社会形态的资金是市场的稳定器,是市场的基石投资者。所谓“401k”条款的改革本质上就是要放松社会形态资金的投资约束。
(四)必须加快人民币国际化改革的步伐
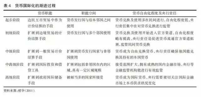
人民币国际化是中国资本市场国际化继而成为国际金融中心的重要前提。人民币国际化包括人民币能够跨越国界、在境外流通,成为国际上普遍认可的计价、结算和储备货币的过程。一国货币的国际化是货币国内职能的国际延伸,是该国经济实力和综合国力提高的必然结果。随着一国经济在国际经济体系中比例的提高和地位的上升,该国货币在国际货币体系中的地位也会相应提升,成为国际贸易结算和支付的工具,进而成为国际投资工具,最终成为一种国际储备货币,完成货币的国际化。一般说来,一国货币的国际化要经过起步、初级、中级、中高级和高级等阶段(见表4)。
一国货币国际化是个渐进过程。从影响范围看,包括货币的周边化、区域化和全球化。从职能上看,包括清算工具、投资工具和储备货币的递进。从目前中国的综合国力、全球第一的贸易规模、币值的相对稳定和市场体系的发达程度等诸要素看,人民币已具备国际化的基础条件,只是在市场体系(特别是资本市场)方面还有某些不足,人民币国际化具备了进入可自由兑换的阶段,继而进入结算货币和投资工具的国际化阶段,人民币国际化的战略目标是国际储备性货币。为此必须加快人民币国际化的进程,进一步推进汇率制度的市场化改革。
五.开放和国际化的顺序: 优先考虑扩大国际(境外)资本投资规模
前述法律、法规、规则以及政策等方面的改革和调整,是中国资本市场开放和国际化的重要基础。在中国资本市场的开放过程中,有一个顺序原则,这个顺序原则与未来中国资本市场发展所要实现的国际金融中心的结构特征和特定功能有密切关系。
以中国资本市场为基石构建的国际金融中心,就其功能和结构来说,有两个显著特征:一是人民币计价资产的交易中心和财富管理中心;二是基于中国大国经济的平台,中国本土上市公司无论是在数量、规模还是在占比上看,都应占主导地位,国际(境外)投资者占比显然比现在会有大幅度提升,但中国投资者仍占主导地位。
从上市公司数量和市值占比、国外(境外)投资者占比这些指标看(表5~7),中国未来所要建设的国际金融中心可能与美国资本市场的结构相近,即上市公司中,境外上市公司占比在20%左右,在投资者持股市值中,国际(境外)投资者占比在15%左右。
中国所要建设的国际金融中心的结构特征,对中国资本市场的开放顺序及重点有重要影响。概括地说,优先考虑开放投资市场,让国际资本有序进入中国资本市场进行投资,以不断提高国际投资者的投资比例。外国公司到中国上市或设立国际公司板则似应相对放后考虑,不是目前开放的重点。
不断扩大国际投资者进入中国资本市场投资的规模,提升其投资比例,现有的渠道有QFII、RQFII等机构渠道,也有沪港通等选择性的双向市场通道。待沪港通积累一定经验后,或许还有更多的类似于“沪港通”这样的双向市场通道,比如“深港通”、“沪纽通”等。无论是机构渠道还是双向市场通道,都只是中国资本市场对外开放和国际化的过渡性步骤,一旦人民币资本项下完全开放,到那时,这些过渡性措施的作用都会大幅度下降,取而代之的是中国资本市场双向全面开放,中国资本市场的国际化时代也就真正来临,中国资本市场也就将进入国际金融中心的时代。
(来源金融论坛,原标题《大国金融中的中国资本市场》,作者中国人民大学金融与证券研究所教授、经济学博士吴晓求)
